就在今天,阿里巴巴集团 CEO 吴泳铭发布全员信,宣布对集团 AI 相关业务进行大刀阔斧的调整。


吴泳铭全员信官宣:李飞飞任阿里云CTO,AI架构大调整


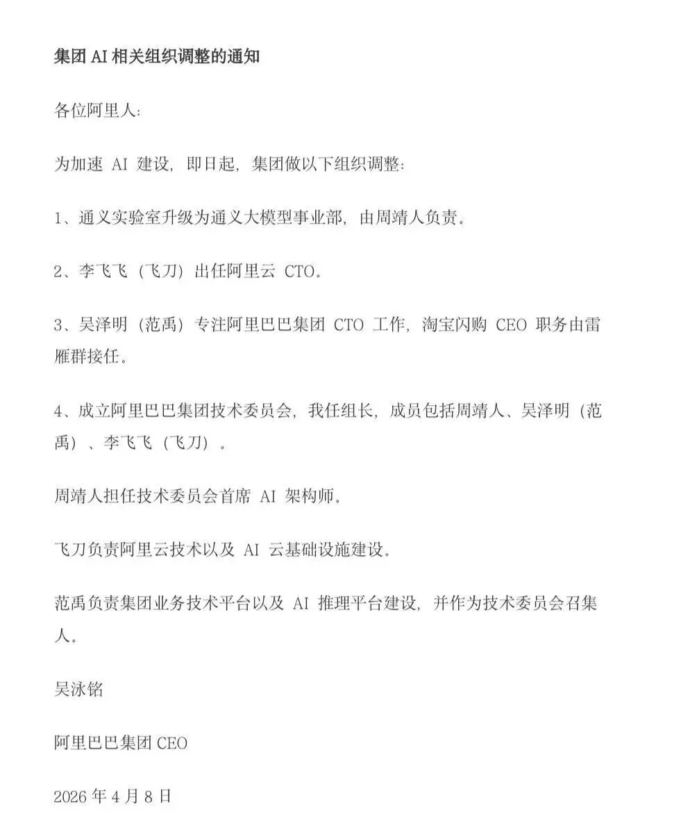
内部信显示,李飞飞出任阿里云 CTO,通义实验室升级为独立事业部,同时成立集团技术委员会统一统筹 AI 技术布局。作为阿里技术体系的核心老将,李飞飞此前主导了阿里云多个核心技术项目,此次履新后,她将全面负责阿里云技术以及 AI 云基础设施建设,为阿里大模型提供最坚实的算力底座。原集团 CTO 吴泽明(范禹)将不再兼任淘宝闪购 CEO,专注于集团业务技术平台和 AI 推理平台建设,同时担任技术委员会召集人。


吴泳铭全员信官宣:李飞飞任阿里云CTO,AI架构大调整


这是吴泳铭上任以来最大规模的 AI 组织重构,标志着阿里正式进入 AI 战略的全面攻坚阶段。


另一个关键动作是通义实验室的升级。此前作为阿里内部研究机构的通义实验室,正式升格为通义大模型事业部,由周靖人全权负责。这意味着通义大模型从技术研发阶段,正式走向商业化落地的主战场。周靖人同时出任集团技术委员会首席 AI 架构师,将统筹阿里全集团的大模型技术路线。


新成立的阿里巴巴集团技术委员会,由吴泳铭亲自担任组长,成员包括周靖人、吴泽明、李飞飞三位核心技术高管。这一架构的设立,彻底打破了阿里此前各业务线 AI 技术各自为战的局面,实现了算力、模型、推理全链路的统一规划和资源协同,解决了长期以来困扰阿里的 “技术烟囱” 问题。


吴泳铭全员信官宣:李飞飞任阿里云CTO,AI架构大调整


从吴泳铭去年上任提出 “AI 优先” 战略,到此次组织架构的深度调整,阿里的 AI 转型路径已经清晰可见:以阿里云为算力底座,以通义大模型为核心引擎,通过集团技术委员会统一调度资源,将 AI 能力全面注入电商、云、本地生活等所有业务板块。这次人事和组织的双重调整,正是为了扫清 AI 落地的内部障碍,让技术决策更高效、资源投入更集中。


在国内大模型竞争进入白热化的当下,阿里的这次组织变革极具风向标意义。当字节、百度、腾讯都在全力冲刺 AI 时,阿里通过重构技术顶层设计,将分散的力量拧成一股绳,正式向 AI 行业的头把交椅发起冲击。接下来,通义大模型的商业化速度、阿里云 AI 基础设施的竞争力,将成为检验这次调整成效的关键。


参考来源:


  • 鞭牛士《阿里吴泳铭发全员信:组织架构调整,李飞飞出任阿里云 CTO》
  • 阿里巴巴集团官方内部信全文
  • 阿里通义大模型、阿里云过往技术布局公开信息
  • 吴泳铭上任以来 AI 战略相关公开言论


文章来自于微信公众号 "超识局",作者 "超识局"